Logo
REPUBLIKA SRBIJA
MINISTARSTVO PRAVDE

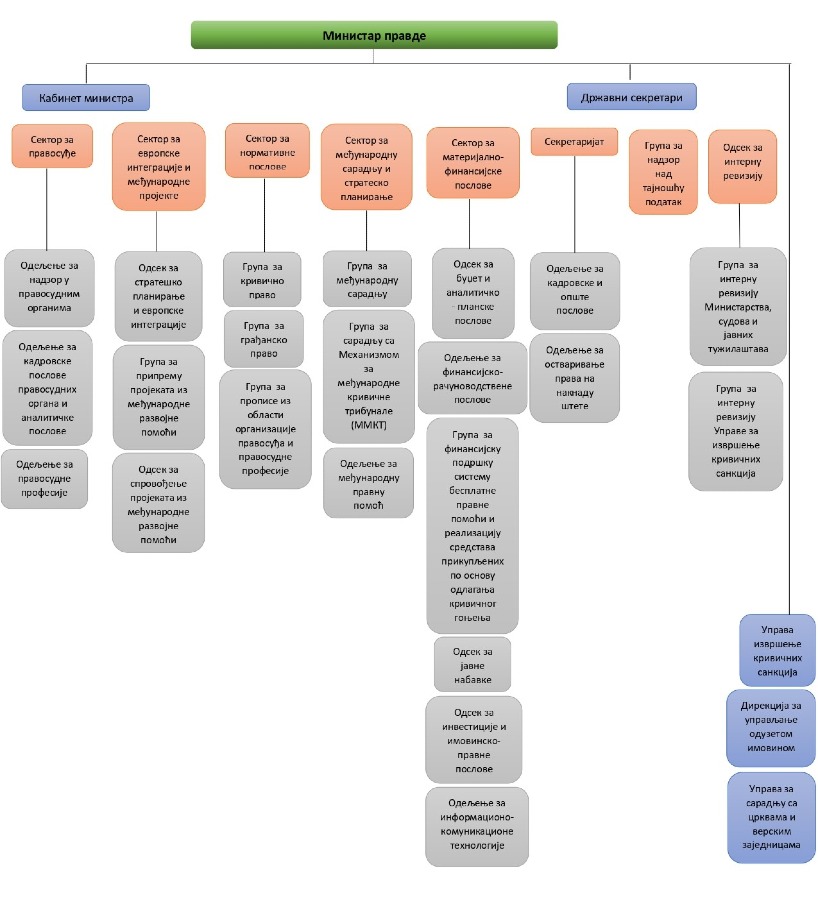
Unutrašnje uređenje Ministarstva pravde

Za obavljanje poslova iz delokruga Ministarstva obrazuju se osnovne unutrašnje jedinice:

            1. Sektor za pravosuđe;

            2. Sektor za evropske integracije i međunarodne projekte;

            3. Sektor za normativne poslove;

            4. Sektor za materijalno-finansijske poslove;

            5.  Sektor za međunarodnu saradnju i strateško planiranje

U Ministarstvu se obrazuju posebne unutrašnje jedinice:

            1. Sekretarijat Ministarstva i

            2. Kabinet

U Ministarstvu se obrazuju sledeće uže unutrašnje jedinice, izvan sektora i Sekretarijata:

           1. Grupa za nadzor nad tajnošću podataka;

           2. Odsek za internu reviziju;

Određene poslove iz delokruga Ministarstva obavlja i samostalni izvršilac izvan svih unutrašnjih jedinica.

Slika